
圖文轉載自中國工控網,如若侵權請聯系刪除
在我國工業產值增速放緩、企業利潤失速的發展背景下,工業企業核心能力體系隨著市場的需求以及信息化的推進而逐漸發生變化。在成本、研發、營銷、生產、質量等領域,工業企業都在進一步提升精細化管控、快速設計響應、在線分析與優化等能力,特別是在服務領域,更重視遠程診斷與服務能力、客戶互助與敏捷服務能力、產品全生命周期追溯服務能力等。
基于此,工業互聯網成為新的增長發力點,國家不斷加大力度扶持工業互聯網發展。同時在5G及疫情的加速下,工業互聯網迎來了巨大的發展機遇期。
01、工業互聯網三大體系
工業互聯網主要包括網絡、平臺、安全三大體系。
網絡體系:
將連接對象延伸到機器設備、工業產品和工業服務,實現產業主題與產業鏈各環節選要素的泛在互聯。
平臺體系:
主要是工業PaaS平臺和平臺上工業APP的孵化,是工業互聯網的核心,平臺體系包括接入層、基礎層、平臺層、應用層。
安全體系:
加強工業互聯網安全技術手段建設,形成覆蓋產業全生命周期的安全保障體系。
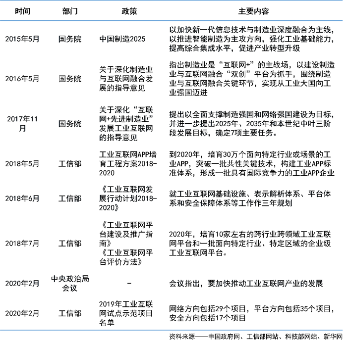
02、工業互聯網發展政策

03、工業互聯網發展路徑

單點應用創造市場需求:
在工業互聯網應用初期,需要借助特定領域的應用創造需求,快速打開市場。如工信部倡導,提升高能耗、通用、智能化等設備上云效率和可靠性,降低能耗和維修成本。
垂直突破構建解決方案:
在單點應用數據的原始積累進程中,沉淀了特定行業或特定區域一定數量的企業,將進一步將數據模型化,打造行業工業APP與解決方案。
網絡跨界形成生態發展:
將垂直方案進行有機互聯并形成全鏈條服務能力,依托優勢進行快速復制及迭代,逐漸形成產業生態,成為真正的工業基礎設施,實現全面互聯。包括數據采集端(智能機器人、智能裝備、智能終端等)、數據連接與傳輸(生產互聯、設備互聯、外部互聯等)、數據計算與處理(云計算、云存儲、大數據等)。
04、工業互聯網的行業模式梳理
由于工業互聯網涉及行業廣泛,入局公司背景多樣,同時其服務模式側重也各有不同。


全國統一咨詢熱線: 